CWXxx Web
Home
Education
Skills
Portfolio
Contact
Details About My Projects
Learning Management System
(Database Project since March 2024)
Entity Relation Diagram
Table from Data Dictionary (Student Table)
Example of DML Select Aggregation and Grouping Operation
Youtube Video Presentation of the Project
A Simple Calculator
(Computer Organization & Architecture since March 2024)
Output of The Project
Some View of Project Code
Friendship Boundaries Animation
(Multimedia since March 2024)
Characters of the Animation
Items Use in the Animation
Youtube Video for the Animation
Paging & Segmentation
(Operating System since July 2024)
Building Design
Video of OS Animation
TraveBo
(Human Computer and Interaction since June 2024)
UI Design Website for Desktop Platform
Website Play Mode
UI Design Website for Mobile Platform
Mobile Play Mode
UI Design Website for Tablet Platform
Tablet Play Mode
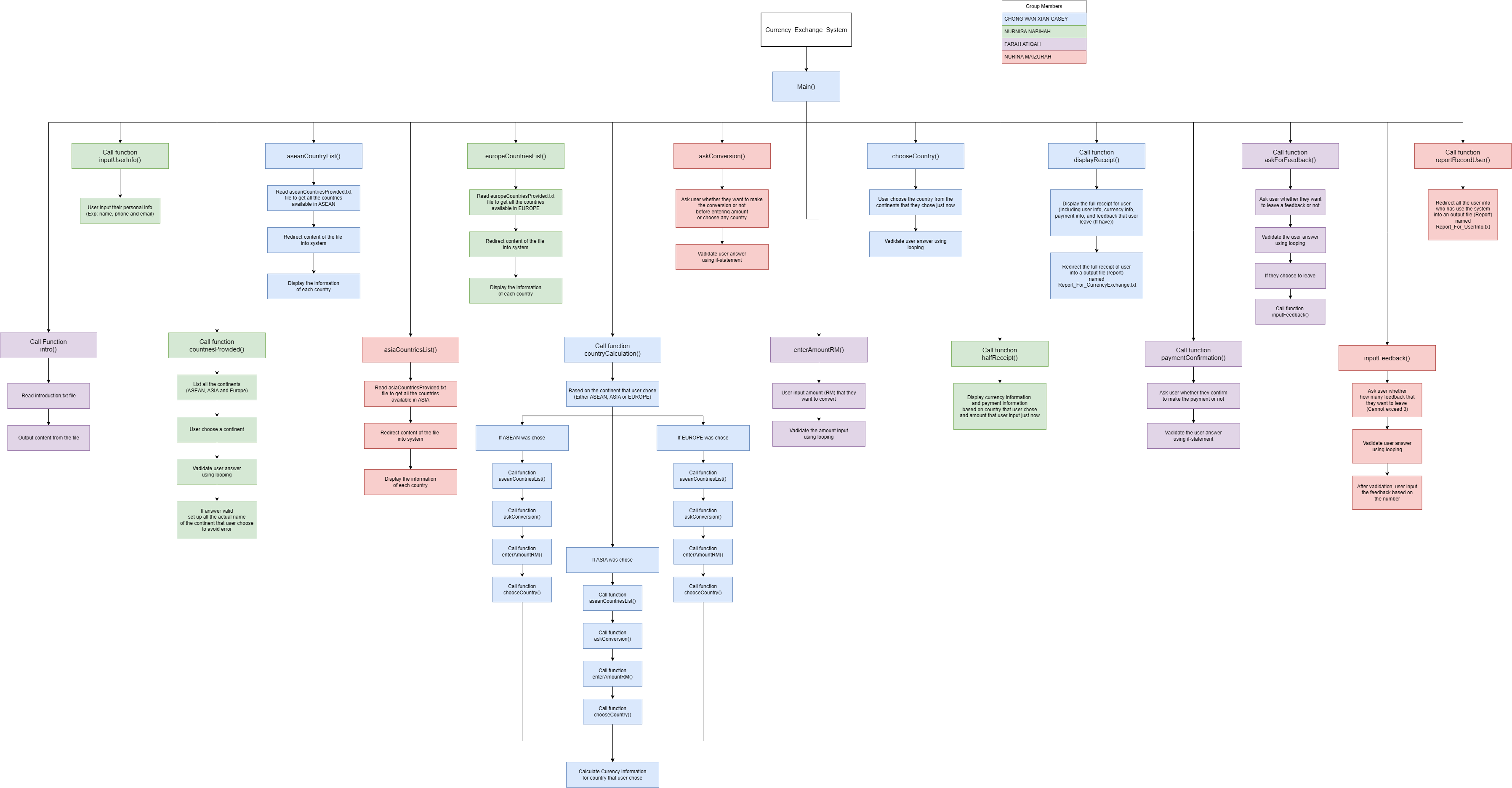
Currency Exchange System
(Programming C++ since June 2024)
Stureture Chart of the System
Part of FlowChart of the System
Valid Version of the Output
Input Files for Some Countries
Some Output Files
Youtube Video Presentation of the Project
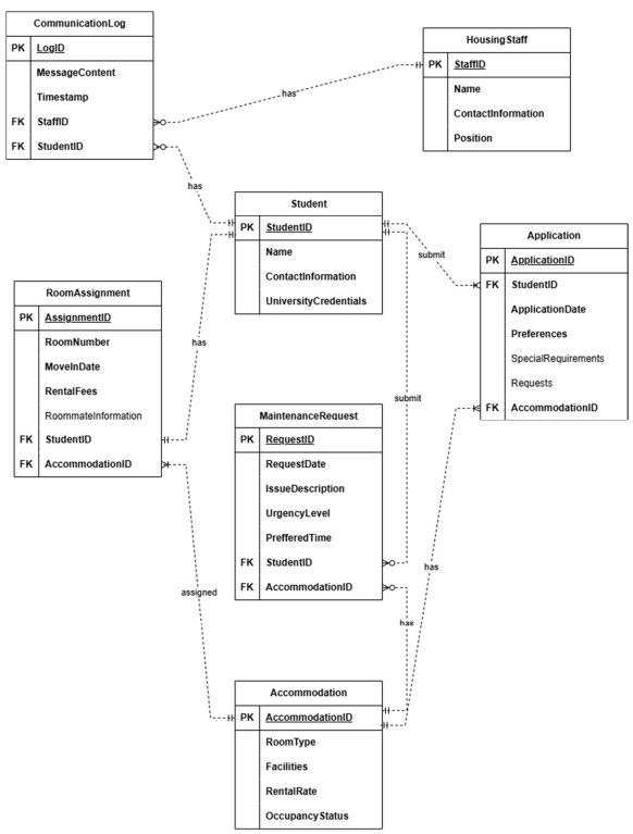
University Accomodation System
(System Analysis and Design since June 2024)
Project Charter
Gantt Chart
Context Data Flow Diagram DFD
Data Flow Diagram DFD Level 0
Data Flow Diagram DFD Level 1
Entity Relation Diagram
Input Design
Output Design
Youtube Video Presentation of the Project
Password Reuse
(Computer Security since January 2025)
Video of CS Animation
Phone Directory Management System
(Data Structure and Algotrithm since January 2025)
Source Code for Header File
Source Code for Implementation File
Source Code for Part of Main File
Input & Output File (Small Database)
Menu Page (Main Page)
Add Contact Page
Delete Contact Page
Search Contact Page
Update Contact Page
Sorting Contact Page
Sorting Contact Page
Display Contact Page
Car Selling System
(Object-oriented Programming since January 2025)
Part of Source Code of the System
Overview Page
Login & Signup Page
Description Page
Choose Colour Page
Payment Summary Page
Payment Method Page
Receipt Page
GentleGlow Studio
(Data Communication and Networking since January 2025)
GentleGlow Studio Blogger Link
Click Here/ Image
Youtube Video Presentation of the Project
Back to Top